未来十年的电视和视频市场前景预测(上)

如今,流媒体服务不再只是应用于电影和电视节目的平台,消费者对电视和视频的需求也从根本上发生了转变。新的市场玩家,如Netflix或Amazon正在取代传统的电视台,区块链和人工智能技术改变着人们收看节目的方式……这些都令电视和视频市场面临着很多不确定性。

本文以情景预测的方法分析了未来十年全球电视和视频市场的发展趋势。这一预测有助于帮助我们厘清发展方向,把握契机,迎接视频营销领域的新挑战。

 

变化中的市场

面对充满不确定性的电视和视频市场,预测未来会发生哪些变化,以及这些变化的程度有多大并非易事。随着人们对内容生产和认证方面的投入加大,流媒体和传统电视、视频产业产生了直接竞争,撼动了传统的电视业。如今,很多电视频道、媒体机构,以及一些大型的内容制作公司也开设了自己的点播服务。这一服务已经快速改变了消费者对电视和视频的消费方式。

2018年,48%的美国消费者每天或每周点播电视内容。在英国,流视频服务日益重要,41%的消费者购买这一服务。即使是在最保守的德国电视市场,44%的人口至少一星期一次使用以订阅为基础的即时点播服务。如今,越来越多的消费者希望在任何时候、任何地方能够看到适合的视频内容。

这个快速改变的市场图景令未来的预测变得困难。我们采用了情景式方法,并非要预测最具可能性的未来,而是要有理有据地阐述在电视和视频的世界里,什么有可能发生,今天的市场如何应对这些变化和不确定。

 

情景思维

情景思维(scenario thinking)是法国企划人员Pierre Wack最早提出的概念。这种方法鼓励在“复杂和不稳定的”情况下具有创意性和战略性思维。高度活跃的电视和视频市场,目前正在发生着很多变化。快速改变的消费者需求,具有颠覆性的数字播放器,市场不断提供新东西,这些都是正在变化的电视和视频领域的重要特征。在如此不确定的环境下,利益相关者的战略性策略将成为影响未来市场图景的关键因素。他们今天所决定的一切对于消费者未来的关系、市场的结构、技术水平都起着重要作用。

在一切都难以确定的环境下,我们无法做出常规的分析,所以预测未来是不可能的。情景设计将一些特定策略下的风险和机会暂且搁置,做出的是适用于种种可能性的策略。这些情景,每个都描述了一个具体的可能性的世界。这种方法的规划周期通常是三到五年。

情景是对未来环境的叙述。情景设计的目的不仅仅是明确未来要发生的事件,更要找出改变未来的背后因素。今天的决定将对今后的环境产生重要作用,这些决定既不是预言,也并非战略。通过挖掘出背后的驱动力量,令人们有针对性地采用一定的方法去应对不确定的未来。

 

潜在的驱动因素

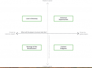
通过从技术、社会、环境、政治和经济几大方面去分析受众的兴趣领域,我们勾勒出最具挑战性、各不相同、又有关联性的情景,作为我们情景分析的基础。我们找到了两种类型的驱动因素:有高度影响力、未来发展可预见的因素;有高度影响力、但很难确定的因素。下面的轴线图突出了两大不确定性因素,并且提出了两个问题:

横轴线上的问题“市场参与者的结构将会如何?”表现了电视和视频行业不断变化的供应商图景。轴线的两头分别是平台拥有者和内容拥有者。大型数字平台公司,比如亚马逊、苹果、谷歌、Netflix、Facebook等通过生产自己的内容,已经进入了视频价值链的舞台。它们也成为未来电视和视频市场的主要破坏者。在这种情况下,电视台和内容生产者面临着前所未有的压力,同时也迎来了更多的分发渠道。

竖轴线的问题“谁将能接近顾客?”是决定未来的一个重要的不确定因素。这也提出了另一个问题,无论是电视台、数字平台公司或内容制造者,是否借助一个直接的消费者关系,通过创新的广告或付费内容模式对变现方法产生影响。

从上图中我们可以看出,未来的四大情景分别是:多样化中迷失,全球大市场,电视台出手反击,内容进入最后阶段。

 

专家预言:我们能确定的是什么?

数字化将改变内容生产/传播方式和推荐功能

全IP移动网络成为电视和视频传播的标准。纤维基础设施和5G网络将应对日益增多的移动应用所产生的流量,为内容生产者和用户提供更便捷的服务。此外,它们也会促进视频生产过程的数字化。人工智能和分析产生了智能推荐功能,从而产生智能推荐内容,这也有利于提高视频质量。

 

传统电视和非线性内容将共存

线性和点播内容将同样重要,并且会共存。点播服务将成为主流,与此同时,线性电视的作用也会很重要。直播内容如体育和大型活动将继续发挥传统线性节目的重要性。

 

广告目标受众更精准

电视和视频广告将采用新的格式,逐渐关注个人化广告。消费者数据的影响将让利益相关者更加精准化打造广告和内容,将顾客体验和价值最大化。尽管如此,广告精准的程度取决于法规和消费者数据。广告营销将介于个人营销和全自动化过程之间。

 

市场法规将更为中和

比起今日被大力调整的媒体产业,市场法规将按需调整,更为中和适度。线上法规的低水平和移动技术的发展,将为所有的市场参与者减少管控性压力。这方面压力小,市场参与者和媒体所有权之间的合作就会有更高程度的自由,因此法规中和的状态将会继续存在。

 

广告和直接营收将继续保持重要性

对于电视和视频市场的主角,产生新的收入来源将变得更为困难。按照需求差异定价的内容并不会占据太多位置。此外,消费者数据只有一部分可以用于变现。对电视台来说,只有少部分由数据驱动的新的收入来源,消费者对于付费并未表现出强烈意愿。

 

按照价值链整合市场

全球媒体产业部分将会被重新整合。媒体大亨将通过战略性合并与并购来提升内容质量和传播能力。市场里的众多参与者将按照价值链来扩大业务范围,进行变革。电视台将专注于核心竞争力,同时也会努力占据价值链的其他位置。未来的电视市场里,互联网服务将更为重要。在内容的生产上,传统的电视台和非传统的供应商都会参与其中。